


メール配信(作成、定期)
作成した請求書などをシステムからメールで送信できます。また、毎月や毎年など定期的に発行する請求書も自動作成し、システムよりメールで送信できます。

インボイス制度対応
適格請求書発行事業者の登録番号を記載するなどのインボイス制度の要件に対応した請求書が作成できます。

電子帳簿保存法の対応
電子帳簿保存法に定められている検索方法などの要件に対応したシステムになっています。

見積書・納品書・請求書・領収書
作成した見積書から納品書、請求書、領収書と、内容を反映して作成することができます。

入金消込(カード決済)
発行した請求書に対する入金を確認したら、手動で消し込めます。また、カード決済などの入金方法と連携し、自動消込も可能です。

クラウドシステム確定申告連携(CSV)
各種会計システムなどとCSVなどで連携可能です。

ロゴ・印鑑登録
ロゴや印鑑を登録することで、請求書などに反映することができます。

売上レポート
月ごとや取引先ごとの売上などが確認できます。

システム概要
当社が自社開発したインボイス制度対応の当システムは、導入事業所に合ったカスタマイズが自由自在です。充実した見積・請求・売上機能。また、顧客登録されたメールアドレスに営業メールの一斉配信など。便利な機能をご用意しています。当システムを使いこなしたい。また、よりよい改善対応を提案したい方に人材育成支援をコディネートしています。
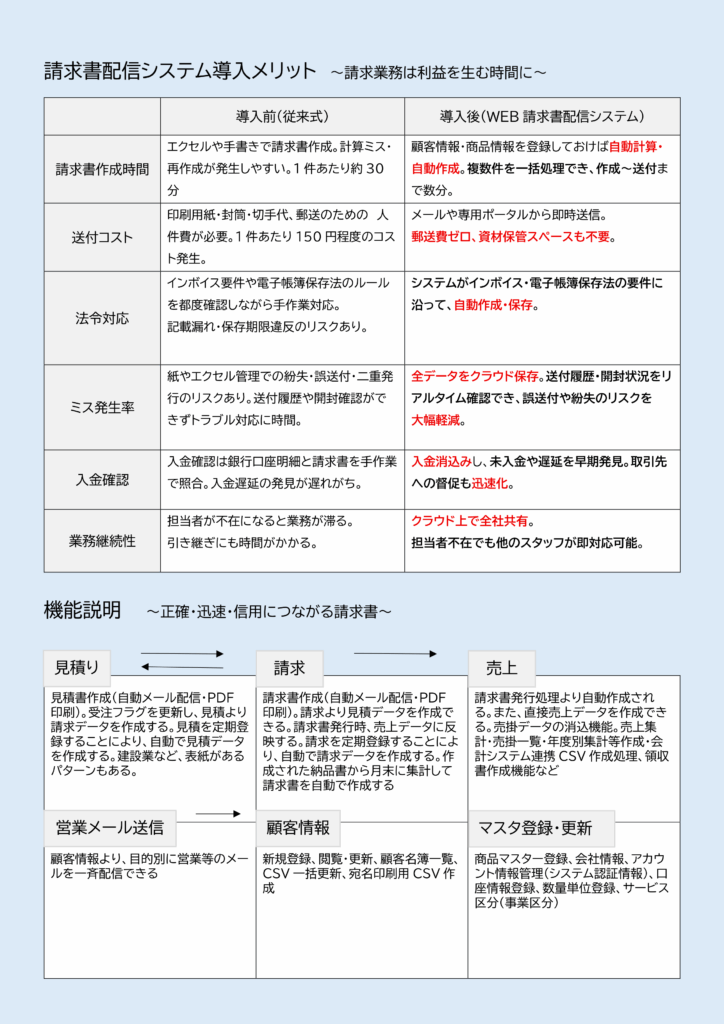
1.見積情報
見積書作成(自動メール配信・PDF印刷)、閲覧・修正を行う。受注フラグを更新し、見積より請求データを作成する。
見積を定期登録することにより、自動で見積データを作成する。
2.請求情報
請求書作成(自動メール配信・PDF印刷)、閲覧・修正を行う。請求より見積データを作成できる。請求書発行時、売上データに反映する。請求を定期登録することにより、自動で請求データを作成する。納品書作成可。
3.売上情報
請求書発行処理より自動作成される。また、直接売上データを作成できる。売上集計・売掛一覧・年度別集計等作成
会計システム連携CSV作成処理、領収書作成可。
4.営業メール送信
顧客情報より、目的別に営業等メールを一斉配信できる。
5.顧客情報
新規登録、閲覧・更新、顧客名簿一覧、CSV一括更新、宛名印刷用CSV作成。
6.マスタ等登録・更新
①商品マスター登録
②会社情報登録
③アカウント情報管理(システム認証情報)
④口座情報登録
⑤数量単位登録
⑥サービス区分(事業区分)
⑦署名登録(営業メール送信)
■メリット
1.インボイスの紛失・人為的ミスなどのリスクを減らせる。
電子インボイスを導入すれば、人為的なミスを大幅に軽減できます。
2.インボイスの発行・発送・保管のための手間や経費を省ける。
電子インボイスの導入は、インボイスの発行・発送・保管のための業務の手間や経費の削減につながります。
インボイス制度では、取引金額にかかわらず全ての適格請求書の写しや電磁的記録について、交付した日または提供した日の属する課税期間の末日の翌日から2か月を経過した日から7年間の保存が義務付けられていますが、過去の請求書の保存が電子データになることで、必要なときにすぐにデータで検索できる上に、保管スペースを確保するための経費も削減できます。
導入価格
〇標準機能 625,000円(税別) ※IT導入支援補助金 80%補助
WEBサーバーシステムセットアップ、アカウント・会社マスター・属性マスター等初期設定、運用テスト
■役務1
【請求書配信システム導入・活用コンサルティング実施内容】
1.マスタ類の設定項目洗い出しにかかる費用 16,000円
システム導入に必要な基本データ(マスタ)の整理・設定内容を決める作業
主な作業
現行業務のヒアリング
必要なマスタデータの種類整理
顧客マスタ
商品マスタ、他
各マスタの登録項目の設計
2.業務移行計画(並行稼動)作成費用 16,000円
旧システムから新システムへ安全に移行するための計画作成
主な作業
現行業務フローの確認
新システム運用フロー設計
移行スケジュール作成
並行稼働期間の設定
移行手順書作成
3.教育計画作成費用 16,000円
システム利用者向けの研修・教育計画の作成
主な作業
利用者の役割整理
研修対象者の分類
研修内容の設計
操作研修スケジュール作成
マニュアル作成計画
4.データ移行計画作成費用 32,000円
既存データを新システムへ移行するための計画作成
主な作業
既存データの調査
移行対象データの選定
CSV等の移行フォーマット作成
移行テスト計画作成
移行手順書作成
5.カスタマイズ項目洗い出し費用 最大64,000円
標準機能では対応できない部分のカスタマイズ内容を整理
主な作業
業務要件ヒアリング
必要なカスタマイズ内容整理
画面・帳票変更項目整理
データ項目追加検討
開発仕様の整理
6.ITツール利活用に関するノウハウの提供を目的とするコンサルティング費用 32,000円
業務フローの見直し・最適化
ITツールを活用した業務改善のための分析と提案
ITツールの活用方法提案
システム機能を最大限活用するための運用支援
運用ルール整備
ITツールを社内で継続利用するための仕組みづくり
利用状況の確認と改善提案
ITツール導入後の活用状況を確認し、改善を提案
7.ITツール利用定着のためのコンサルティング費用 16,000円
ITツールを継続して利用するための支援
主な作業
利用者からの質問対応
運用方法のアドバイス
利用促進のための提案
■役務2
【請求書配信システム導入設定・導入研修実施内容】
1.導入設定費用、テーブル設定費用等にかかる費用 32,000円
システムを業務で利用できるようにするための基本設定およびデータ構造の設定作業
主な作業
システム基本設定(会社情報、管理者設定等)
ユーザーアカウント登録・権限設定
テーブル設定(顧客・取引先・商品・担当者などのマスタ構造設定)
各種マスタ設定
ロゴ・印影登録
システム動作確認
2.CSVデータ・アップロード作業にかかる費用(既存データ対象) 32,000円
既存システムやExcel等で管理しているデータを新システムへ移行する作業
主な作業
既存データ内容の確認・整理
CSVフォーマットへの変換作業
データ整形(項目統一・重複データ確認等)
CSVデータのシステムへのアップロード
データ取込後の確認作業
3.カスタマイズ作業にかかる費用 ※最大272,000円
業務要件に合わせてシステム機能や画面・帳票を調整する作業
主な作業
帳票レイアウト変更
追加項目の設定
入力フォーム調整
システム設定変更
カスタマイズ機能の動作確認
4.研修資料作成・研修実施費用 48,000円
システム利用者が円滑に操作できるようにするための教育支援
主な作業
実務担当者向け操作研修
システム運用方法説明
質疑応答・運用サポート

